Jednorazowy podpis kwalifikowany
Jednorazowy podpis kwalifikowany to idealne rozwiązanie dla firm, które potrzebują szybko i legalnie podpisać pojedynczy dokument, bez konieczności inwestowania w roczne certyfikaty.
W jakich przypadkach sprawdza się jednorazowy podpis kwalifikowany?
Sporadyczne podpisy
Dla firm, których pracownicy lub kontrahenci okazjonalnie podpisują ważne dokumenty prawne, umowy lub wnioski urzędowe – bez potrzeby zakupu certyfikatu długoterminowego.
Praca poza biurem
Dla pracowników wykonujących obowiązki poza siedzibą firmy, którzy muszą załatwić sprawy formalne w sposób oficjalny.
Podpisywanie umów zdalnie
Dla kandydatów do pracy – zarówno Polaków, jak i cudzoziemców – którzy podpisują umowy o pracę na odległość.
Duże rekrutacje
Dla organizacji prowadzących rekrutację na szeroką skalę, gdzie konieczne jest sprawne zebranie podpisanych dokumentów od wielu kandydatów.
Współpraca z partnerami
Dla przedsiębiorstw mających sieć dystrybutorów lub partnerów biznesowych, którzy regularnie podpisują lub aktualizują dokumenty.
Pojedynczy klienci
Dla firm obsługujących klientów, którzy potrzebują podpisać dokument tylko raz – np. zgodę, oświadczenie czy jednorazową umowę.
Korzyści, jakie daje jednorazowy podpis kwalifikowany
Jednorazowy podpis kwalifikowany to rozwiązanie, które łączy wygodę z pełną zgodnością prawną. Został stworzony z myślą o osobach i firmach, które potrzebują złożyć podpis elektroniczny szybko, zdalnie i bez zobowiązań na dłużej.
Szybkość
Jednorazowy podpis kwalifikowany wyrobisz w zaledwie kilka minut, bez konieczności oczekiwania na przesyłkę czy wizyty w urzędzie. Cały proces odbywa się online, eliminuje zbędne formalności i pozwala zaoszczędzić cenny czas.
Mobilność
Jednorazowy podpis kwalifikowany uzyskasz z dowolnego miejsca na świecie – potrzebujesz jedynie dostępu do Internetu. Niezależnie od tego, czy jesteś w biurze, domu czy na urlopie, możesz podpisać dokument w sposób w pełni oficjalny.
Moc prawna
Jednorazowy podpis kwalifikowany jest prawnie równoważny zarówno klasycznym podpisom kwalifikowanym, jak i tradycyjnym podpisom odręcznym. Dokumenty podpisane w ten sposób mają pełną moc prawną i są akceptowane przez wszystkie instytucje oraz urzędy.
Oszczędność
Jednorazowy podpis kwalifikowany jest znacząco tańszy niż klasyczny podpis kwalifikowany. Nie wymaga inwestycji w specjalistyczny sprzęt ani wykupienia długoterminowego certyfikatu.
Elastyczność
Z rozwiązania możesz skorzystać dokładnie wtedy, kiedy tego potrzebujesz – bez wcześniejszych przygotowań, zobowiązań czy subskrypcji. Idealnie sprawdza się przy pojedynczych dokumentach.
Wygodna weryfikacja
Tożsamość możesz potwierdzić w szybki sposób – poprzez rozmowę wideo z operatorem lub samodzielnie, za pomocą aplikacji mobilnej. Obie metody są proste, intuicyjne i zgodne z obowiązującymi standardami bezpieczeństwa.
Umów się na darmową konsultację
z jednym z naszych specjalistów. Zaprezentujemy Ci krok po kroku, jak przy pomocy AMODIT skutecznie wprowadzić jednorazowe podpisy kwalifikowane w Twojej firmie.
Najczęściej zadawane pytania dotyczące jednorazowego podpisu kwalifikowanego
1 Czym jest jednorazowy podpis kwalifikowany i czym różni się od klasycznego?
Jednorazowy podpis kwalifikowany AMODIT to elektroniczny podpis o mocy prawnej równej klasycznemu kwalifikowanemu podpisowi elektronicznemu, przeznaczony do jednorazowego użytku. W odróżnieniu od klasycznego podpisu kwalifikowanego, nie wymaga on zakupu długoterminowego certyfikatu ani specjalistycznego sprzętu (np. czytnika kart). Proces weryfikacji tożsamości jest znacznie szybszy i w pełni zdalny.
2 Jakie dokumenty mogę podpisać jednorazowym podpisem kwalifikowanym?
Możesz nim podpisać wszystkie dokumenty, które dla swojej ważności wymagają formy pisemnej, na przykład: umowy o pracę, umowy cywilnoprawne (umowa o dzieło, umowa zlecenie), pełnomocnictwa, oświadczenia woli czy regulaminy.
3 Ile kosztuje jednorazowy podpis kwalifikowany?
Koszt jest znacznie niższy w porównaniu do klasycznego podpisu kwalifikowanego, ponieważ płacisz tylko za jednorazowe użycie. Nie ponosisz kosztów związanych z zakupem zestawu do składania podpisu ani abonamentu na certyfikat.
4 Czy jednorazowy podpis kwalifikowany jest bezpieczny?
Tak, jest to rozwiązanie w pełni bezpieczne i zgodne z unijnym rozporządzeniem eIDAS. Proces weryfikacji tożsamości oraz samo składanie podpisu spełniają najwyższe standardy bezpieczeństwa, co gwarantuje integralność i autentyczność podpisanego dokumentu.
5 Kiedy jednorazowy podpis kwalifikowany może być potrzebny?
Jednorazowy podpis kwalifikowany może być potrzebny wtedy, gdy dokument elektroniczny powinien zostać podpisany w sposób równoważny z podpisem odręcznym – na przykład w przypadku umów, pełnomocnictw czy formalnych oświadczeń.
Tego typu sytuacje często dotyczą pracowników lub współpracowników, którzy muszą podpisać dokument tylko raz i nie potrzebują stałego certyfikatu. W takich przypadkach jednorazowy certyfikat kwalifikowany to wygodna alternatywa – szybka, zdalna i zgodna z obowiązującymi przepisami.
Cała procedura przebiega online i trwa zaledwie kilka minut. Weryfikacja tożsamości odbywa się zdalnie – poprzez krótką wideorozmowę z operatorem lub samodzielnie, za pomocą aplikacji mobilnej Nect.
6 Jak długo ważny jest jednorazowy podpis kwalifikowany?
Jednorazowy podpis kwalifikowany opiera się na certyfikacie, który jest aktywny przez 20 minut od momentu wygenerowania. W tym czasie można nim podpisać tylko jeden dokument – w ramach konkretnego procesu podpisywania.
Certyfikat jest automatycznie nanoszony przez system w ciągu 1–2 minut, a po jego użyciu nie można go ponownie wykorzystać. To rozwiązanie zaprojektowane specjalnie z myślą o jednorazowych, formalnych czynnościach podpisowych.
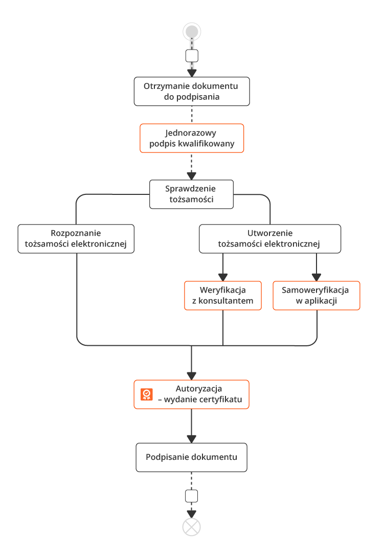
7 Jak przebiega weryfikacja tożsamości przy jednorazowym podpisie kwalifikowanym?
Weryfikacja tożsamości przed złożeniem jednorazowego podpisu kwalifikowanego przebiega w kilku prostych krokach.
Po kliknięciu w link, użytkownik wybiera jedną z dwóch dostępnych metod:
-
Wideo weryfikacja z operatorem – krótka rozmowa online, trwająca około 2–3 minut, podczas której operator potwierdza tożsamość użytkownika.
-
Weryfikacja samodzielna przez aplikację Nect – użytkownik otrzymuje link aktywacyjny w postaci kodu QR lub SMS-a. Następnie wykonuje zdjęcie dokumentu tożsamości oraz selfie, zgodnie z instrukcjami wyświetlanymi w aplikacji.
Po pomyślnym zakończeniu weryfikacji, użytkownik uzyskuje dostęp do certyfikatu i może przystąpić do podpisania dokumentu.
Cały proces zajmuje zwykle od 5 do 10 minut.
8 W jakich językach można przeprowadzić weryfikację tożsamości?
Proces weryfikacji tożsamości przy jednorazowym podpisie kwalifikowanym dostępny jest w kilku wersjach językowych — w zależności od wybranej metody.
Wideo weryfikacja z operatorem dostępna jest w językach:
- polskim
- angielskim
- ukraińskim
- rosyjskim
- niemiecki
Weryfikacja samodzielna w aplikacji Nect obsługuje języki:
- polski
- angielski
- niemiecki
- hiszpański
9 Co jest potrzebne do weryfikacji tożsamości?
W zależności od wybranej metody, użytkownik potrzebuje nieco innego przygotowania technicznego. Poniżej lista wymagań dla obu opcji:
Wideo weryfikacja z operatorem:
- ważny dokument tożsamości (dowód osobisty lub paszport),
- komputer z kamerą lub smartfon/tablet z dostępem do kamery,
- stabilne połączenie z Internetem,
- aktualna wersja przeglądarki (Chrome, Firefox, Edge, Safari),
- dobre oświetlenie w pomieszczeniu.
Samodzielna weryfikacja przez aplikację Nect:
- urządzenie mobilne z systemem iOS lub Android,
- ważny dokument tożsamości (dowód osobisty lub paszport),
- stabilne połączenie z Internetem,
- dobre oświetlenie w pomieszczeniu.
10 Czy są jakieś ograniczenia w stosowaniu jednorazowego podpisu kwalifikowanego?
Tak, korzystanie z jednorazowego podpisu kwalifikowanego wiąże się z kilkoma istotnymi ograniczeniami, o których warto pamiętać:
- Certyfikat jednorazowy umożliwia podpisanie tylko jednego dokumentu – nie można go wykorzystać ponownie.
- Podpis działa wyłącznie w ramach platformy AMODIT Trust Center, przez którą został wygenerowany.
- Nie wszystkie dokumenty mogą być podpisywane elektronicznie – w przypadku niektórych czynności prawnych obowiązują szczególne przepisy. Zawsze warto sprawdzić, czy dana forma podpisu jest akceptowana.
- Używany dokument tożsamości musi być ważny i w dobrym stanie – dane muszą być czytelne, a dokument nie może być uszkodzony.
Jakie obszary możesz usprawnić
W SWOJEJ FIRMIE?
Obszar
prawny
Zoptymalizuj pracę działu prawnego – uporządkuj umowy i aneksy w jednym systemie oraz zapewnij zespołowi wygodny dostęp do informacji.
Obszar
administracyjny
Minimalizuj opóźnienia, błędy lub zagubienia dokumentów dzięki automatyzacji procesów w obszarze administracyjnym.
Obszar
kadrowy
Przechowuj wszystkie dane pracowników w jednym miejscu dzięki automatyzacji procesów w obszarze kadrowym.
Obszar
finansowy
Zautomatyzuj procesy finansowe i unikaj błędów wynikających z ręcznego wykonywania zadań.
Obszar
IT
Usprawnij pracę działu IT dzięki łatwemu monitorowaniu projektów na każdym etapie.